First Negative In Every Window
Given an integer array nums and a window size k, return an array where each element is the first negative number in the corresponding window of length k. If a window contains no negative number, output 0 for that window.
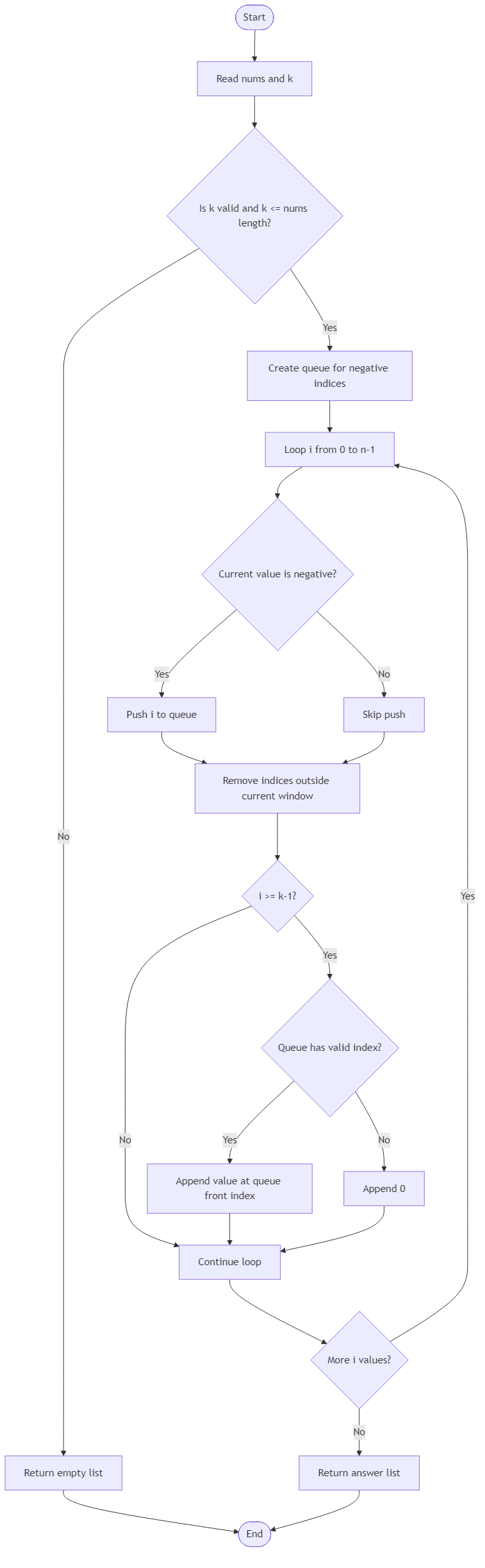
Sliding window is ideal here because windows overlap heavily. A good strategy is to keep a queue (or deque) of indices of negative values that are still inside the current window. For each step, remove expired indices from the front, add the current index if its value is negative, then read the answer from the queue front.
This gives O(n) time because each index enters and leaves the queue at most once.
Example 1:
Input: nums = [12,-1,-7,8,-15,30,16,28], k = 3
Output: [-1,-1,-7,-15,-15,0]
Explanation: For each window of size 3, report the first negative value. The last window has no negative value, so output 0.
Example 2:
Input: nums = [1,2,3,4], k = 2
Output: [0,0,0]
Explanation: None of the windows contain a negative number.
Example 3:
Input: nums = [-5,-2,-3], k = 2
Output: [-5,-2]
Explanation: In each window, the leftmost element is already negative.
Constraints: 1 <= nums.length <= 10^5, 1 <= k <= nums.length
Algorithm Flow

Best Answers
import java.util.*;
class Solution {
public int[] first_negative_in_every_window(int[] nums, int k) {
int n = nums.length;
if (k <= 0 || k > n) return new int[0];
Deque<Integer> q = new ArrayDeque<>();
int[] ans = new int[n - k + 1];
int t = 0;
for (int i = 0; i < n; i++) {
if (nums[i] < 0) q.offerLast(i);
while (!q.isEmpty() && q.peekFirst() <= i - k) q.pollFirst();
if (i >= k - 1) ans[t++] = q.isEmpty() ? 0 : nums[q.peekFirst()];
}
return ans;
}
}Comments (0)
Join the Discussion
Share your thoughts, ask questions, or help others with this problem.
